Ing. Thomas Senft
Hofstätten 32
A-2833 Bromberg
Tel.: (+43) 2629 20291
Mobil: +43 664 7370 1027
Email.: office@senft-eng.at

Projektbeschreibung:
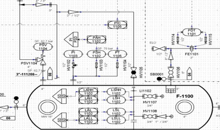
Einstufung von 9 Gasstationen und 7 Ölstationen in die Druckgeräteüberwachungsverordnung.
Leistungsumfang:
- Zeichnen von R&Is in Comos
- Zeichnen von Isometrien
- Auswahl von Messpunkten
- Wanddickenmessungen
- Vorort Markierung von Messpunkten
- Lieferung und Montage von Rohrleitungsschildern
- Ausstellen von Prüfprotokollen
- Zusammenführen der Daten in Comos PQM
- Ausstellung einer Konformitätserklärung
- Zusammenstellung der Unterlagen zur Ausstellung einer Konformitätsbescheinigung
Zeitrahmen: 2008 - 2012